港澳台居民争先申领深圳居住证

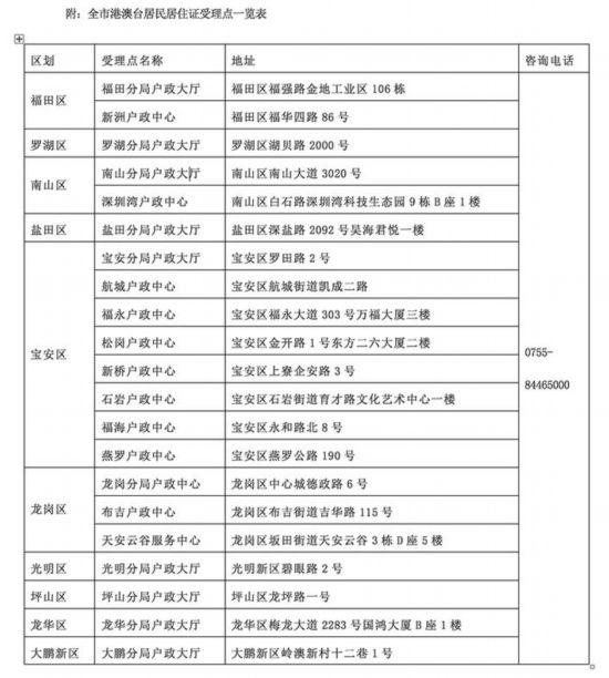
全市港澳台居民居住证受理点一览表
深圳自本月1日正式启动港澳台居民居住证申领以来,3天时间里警方共受理港澳台居民申领居住证1534张,其中香港居民申领居住证数量最多,超过83%。市公安局人口管理处相关负责人表示,希望申办人尽量提前网上预约,目前“预约数存量较为充足”。
现在最长可预约到9月21日
据市公安局人口管理处户籍人口管理科科长范丽薇介绍,根据预约量统计,9月1日至3日,共有1038位港澳台居民进行预约。其中香港居民预约人数最多,为805人;澳门居民预约人数最少,为20人。目前,申办人最远已经可以进行9月21日的预约。
从实际办证人数看,开办港澳台居民居住证申领3天以来,深圳共受理港澳台居民申领居住证1534张。包括香港居民申领居住证1275张,澳门居民申领居住证18张,台湾居民居住证241张。其中,9月3日公安部门实际受理人数最多,共受理883张。
港澳台居民申领居住证的有效期为五年。自申请受理之日起,20个工作日即可领证。
记者在采访中碰到了正在办理居住证的许先生夫妇。他俩在深圳已生活七年。“之前搭飞机、坐高铁,凭台胞证无法直接刷卡进站,必须在窗口排队取票之后才能进站,很不方便。”许先生说,今后有了居住证,就不用排队,直接刷居住证进站。“现在购物很多地方都支持支付宝支付,但在以前我们是无法使用的,现在有了居住证,我们终于可绑定居住证使用支付宝了。”
许先生说,“在以前,我们的宝宝长大后多半上私立学校。现在好了,有了居住证,我们的宝宝可以上公立学校,甚至可以根据家庭地址就近就读。”
目前可预约的数量比较充足
为了做好此次办证工作,全市人口管理部门的民警事先专门作了培训。范丽薇介绍,市公安局人口部门按照“就近便民、相对集中”原则,开设了21个港澳台居民申领居住证受理点共22个专门窗口。其中,根据前期登记发现,罗湖的港澳台居民人数较多,因此专门开设了两个窗口。每个新开设窗口均配备一名民警、一名辅警。
从施行3天的情况来看,9月1日和2日由于是周末,全市各窗口均比较平稳。但昨日,罗湖和福田等办证点均有数十位申办人没有事先预约,直接前往窗口办理。据悉,为了让这部分港澳台居民顺利办证,窗口民警中午没有休息,加班加点处理完毕。
范丽薇表示,希望港澳台居民在办证时,尽量提前预约。“目前到9月21日,全市各窗口的预约数存量均比较充足。”
据了解,需要办理居住证的深圳港澳台居民,可通过关注微信公众号“深圳公安”、登录深圳市公安局网站(www.szga.gov.cn)或拨打114电话进行预约。(记者 黄顺)
上一篇:小龙虾提前进入淡季,神惊小龙虾道出秘密下一篇:国民校花空降JOYPOLIS,还有万圣狂欢节?一起来看看!